Nội dung chính
1. Xác định thông số tải sẽ điều khiển

Như vậy relay RZ03-1A4-D012 cần cấp điện áp 12V/400mW vào 2 đầu dây của cuộn coil để có thể kích relay đổi trạng thái tiếp điểm.
Tính dòng tiêu thụ của cuộn coil:
I = U/R = 12/360 = 0.03333 (A) = 33.33 mA
Tóm lại, ở bước 1 này, bạn cần xác định được chính xác điện áp tối đa và dòng tiêu thụ tối đa mà tải của bạn sẽ điều khiển để phục vụ cho việc chọn transistor ở bước 2.
2. Chọn lựa transistor và tìm đọc datasheet
Dựa vào các thông số của tải đã có ở bước 1, ta chọn transistor kênh NPN sao cho VCEO lớn hơn điện áp tối đa ở bước 1 và dòng IC của transistor lớn hơn dòng tiêu thụ tối đa đã được tính ở bước 1.
TIPs: Để chọn lựa nhanh chóng transistor đáp ứng các yêu cầu đề ra, các bạn có thể sử dụng công cụ filter của digikey, một trong những trang cung cấp linh kiện điện tử lớn nhất hiện nay.
Bạn cũng có thể sử dụng bất kỳ transistor nào bạn đang có sẵn, miễn thỏa mãn điều kiện mình đã đề cập ở trên. Để có thể biết được transistor có đáp ứng được các yêu cầu hay không, bạn cần biết part của transistor ấy và tìm đọc datasheet của chúng để có thông tin chính xác nhất.
Ở bài viết này, mình sẽ sử dụng transistor KSC1815 kinh điển để làm ví dụ. Bạn có thể xem qua datasheet của KSC1815 trước khi đọc tiếp.
Trong các thiết kế đơn giản, ta chỉ cần chú ý đến đó là transistor NPN hay PNP và vài thông số được khung đỏ như hình bên dưới để phục vụ cho tính toán.

Sơ đồ mạch nguyên lý sẽ như sau:

Nhiệm vụ của chúng ta là tính giá trị điện trở R1 và R2 để Q1 dẫn bão hòa giúp cho điện áp rơi trên 2 đầu cực CE là thấp nhất, tổn hao công suất trên transistor là thấp nhất.
3. Tính toán và phân cực transistor dẫn ở trạng thái bão hòa
Đặc tính của transistor là điều khiển bằng dòng. Để transistor kích bão hòa thì dòng IC phải lớn hơn dòng IB một số lần nhất định, gọi là hệ số khuếch đại dòng điện β, trong datashet hệ số này được đề cập là hFE.
Công thức: IC = hFE x IB
Ta sẽ chọn hFE là 25, chọn trường hợp transistor có hệ số khuếch đại nhỏ nhất để tính toán.
Với IC chính bằng dòng điện đi qua tải là cuộn coil của relay. Ta có thể tính ra được dòng IB
IB = IC/hFE = 33.33/25 = 1.33 mA
Giá trị IB này chính bằng dòng điện đi qua điện trở R1. Để IC ≥ ICsat thì IB ≥ 1.33 mA
Điện trở R1 ≤ (VOH – VBEsat)/IB
Với:
- VOH điện áp ngõ ra của MCU khi ở mức logic cao, ở đây ta giả sử là 5V, nếu bạn sử dụng MCU 3.3V thì bạn thay giá trị này là 3.3V
- VBEsat thường có giá trị 0.65 – 0.8V. Theo datasheet, ta sẽ lấy giá trị max. để tính toán cho trường hợp xấu nhất là 1V
Thay vào công thức, ta có R1 ≤ (5-1)/1.33 = 3 kΩ. Ta chọn điện trở nhỏ hơn và gần với giá trị này.
Mình chọn R1 = 2.94 kΩ. Mình đã thử nghiệm qua R1 từ 1.5 kΩ đến 3 kΩ đều có thể hoạt động tốt. Vì vậy, nếu bạn không có sẵn điện trở 2.94 kΩ thì có thể dùng giá trị điện trở khác trong khoảng giá trị từ 1.5 kΩ đến 3 kΩ nhé.
Tiếp theo là đến điện trở R2, mục đích có mặt của điện trở này là để cài đặt mặc định trạng thái tranistor luôn đóng khi không có tín hiệu điều khiển từ MCU. Bạn có thể hình dung, khi không có tín hiệu điều khiển (chân MCU thả nổi) thì cực B của transistor luôn được nối xuống GND thông qua điện trở R2. Giá trị R2 sẽ rất lớn so với giá trị R1 để xem như dòng đi qua R2 không đáng kể và không ảnh hưởng đến tính toán của R1: R2 >> R1. Thường mình sẽ chọn R2 gấp 10 – 20 lần giá trị R1. Mình chọn R2 = 47.5 kΩ.
Thêm một lưu ý nho nhỏ là cuộn coil của relay bản chất là tải cảm, vì vậy ta cần một diode mắc ngược để triệt tiêu điện áp ngược do tải cảm cung cấp khi transistor ngưng dẫn. Diode mắc ngược này rất lợi hại, nó giúp bảo vệ cực C transistor của bạn không bị đánh thủng vì quá áp do tải cảm đấy.
Và mạch hoàn chỉnh như sau:

Mình giả lập một xung 0 – 5V xuất ra từ vi điều khiển, có thời gian ON 0.5s OFF 0.5s và mô phỏng xem mạch chạy có đúng với yêu cầu thiết kế đặt ra là transistor dẫn bão hòa không nhé.
Dưới đây là kết quả mô phỏng:

Đường màu xanh lá là tín hiệu điều khiển từ vi điều khiển, đường màu xanh dương là tín hiệu tại cực CE của transistor. Bạn thấy hai tín hiệu này đang ngược pha nhau không nào? Đúng rồi đấy, vì đây là mạch đệm đảo kinh điển chỉ dùng một transistor mà. Bạn thấy ở Cursor 1, khi transistor dẫn, VCE có giá trị 91.15mV, gần bằng với giá trị VCEsat được đề cập trong datashet, khi transistor ngưng dẫn, giá trị này là 12V được thể hiện ở Cursor 2. Như vậy là transistor đã hoạt động ở trạng thái bão hòa, dẫn và ngưng dẫn hoàn toàn, đúng với yêu cầu và thiết kế đã đề ra. Vậy là bài toán đã giải quyết xong.
Tiện đây, có nhiều bạn thắc mắc là nếu mình sử dụng relay 5V thì gắn trực tiếp với chân vi điều khiển 5V để điều khiển relay được không?
Câu trả lời là KHÔNG. Vì dòng tiêu thụ của relay 5V khoảng 80mA. Chân vi điều khiển hoàn toàn không thể cấp ra một dòng điện lớn như vậy. Cho nên, bạn vẫn phải sử dụng một transistor để đệm dòng và tính toán lại các giá trị điện trở phân cực cho phù hợp nhé.
Trên thị trường hiện có rất nhiều module relay làm sẵn từ 1 đến 16 relay trong một module. Bạn có thể mua về và sử dụng nhanh chóng cho dự án của mình. Nguyên lý thì cũng tương tự thôi, một số loại thì sử dụng Opto – cách ly quang để điều khiển an toàn hơn.
Điện Tử Bốn Phương cũng đang cung cấp các loại module relay có Opto cách ly. Bạn có thể tham khảo tại danh mục Module Relay (Rờ-le) để chọn cho mình một module phù hợp với yêu cầu của bản thân và cũng là góp phần ủng hộ Điện Tử Bốn Phương nhé 😊😊
4. Một số mạch ứng dụng liên quan
Ngoài ứng dụng để điều khiển relay, bạn có thể sử dụng mạch này để điều khiển bất kỳ tải nhẹ nào khác. Ví dụ: kích valve solenoid, điều khiển nhiều LED nối tiếp, song song, điều khiển LED RGB, LED siêu sáng hoặc đơn giản chuyển mức logic từ 3.3V sang 5V như sơ đồ bên dưới.

Ây za, giá trị R1 và R2 chưa được tính toán, bạn thử tính toán và ghi kết quả bên dưới bình luận nhé. Ngõ vào là logic 3V3, ngõ ra là logic 5V, giả sử vẫn dùng transistor C1815 thì R1 và R2 sẽ có giá trị là bao nhiêu nhỉ?
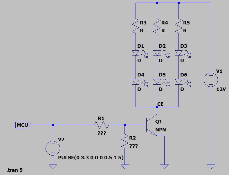
Tiếp theo là mạch điều khiển nhiều LED mắc nối tiếp, song song.

Bạn giúp mình tính các giá trị điện trở luôn nhé. Theo datashet thì VCEsat là 0.1V đấy, nhớ sử dụng giá trị này để tính R3, R4, R5 nhé. Biết rằng điện áp rơi trên mỗi LED là 1V và ngõ vào điều khiển là 3V3.
Vậy là mình đã giới thiệu xong cách sử dụng transistor để điều khiển tải bất kỳ một cách đơn giản, ít tốn kém nhất. Hi vọng bài viết này sẽ hữu ích cho các bạn.
Nếu bạn có thắc mắc hoặc ý kiến đóng góp để bài viết được hay hơn, bạn nhớ đăng nhập (bằng tài khoản facebook đều được) và để lại bình luận ngay bên dưới nhé.
Để có thể đọc thêm các bài viết hữu ích khác, bạn click vào đây – mục bài viết.
Để chọn mua những thiết bị điện tử mà Điện Tử Bốn Phương đang cung cấp, vui lòng click vào đây – mục Sản Phẩm.
Điện Tử Bốn Phương © 2026
